置顶 | 怎样能赢话费?
吸引大伙儿点进来
八成是“话费”二字
所以
以服务大家为己任的小G
冒着被蘑菇官方网站进入IOS部禁言180天的危险
今个儿上来就上硬货~
<GMT蘑菇官方网站下载入口防伪验证>
<GMT积分商城话费兑换>
科技进步
4G越来越慢
5G刚用几天
6G已在来的路上
手机流量和网速都跑得越来越快
一不留神就又

吃鸡刷圈,人生几何
电量流量,虽多不嫌
欠费停机,火急火燎
何以解忧,唯有充值


<GMT蘑菇官方网站进入IOS各地广告形象>
这不
以“服务为依归,创新为发展”的

先客户之忧而忧,后服务之乐而乐
今年以来,推出一波
服务三连击
让广大GMT用户
不仅用得放心,
还要用得安心,
更要赢得开心!
用得放心 | 一物一码 防伪溯源


2021年1月6日
首台自带
“身份证”
的GMT地弹簧蘑菇官方网站下载入口下线,
紧接着
GMT地弹簧、门夹、闭门器、
自动门、防火锁、欧标/美标门锁
陆续完成一物一码标识的覆盖,
标志着GMT一物一码系统正式启用。

一物一码顾名思义,
是蘑菇官方网站下载入口具有唯一性的身份识别证明
可通过大数据
跟踪整个使用售后、物流环节
并管理从蘑菇官方网站下载入口原料、到各项工艺的
完整链条
保证蘑菇官方网站下载入口质量的可追溯性
亦保证高效的客户售后服务

用得安心 | 『GMT服务』小程序

<中、英双语界面方便GMT海外用户使用>
2021年7月
『GMT服务』小程序
正式上线

<打包师傅认真地将GMT服务小程序及积分兑换宣传卡片放进GMT蘑菇官方网站下载入口包装内>

通过点击GMT微信公众号
右下角导航键
“粉丝助手”上拉菜单中的
“GMT服务”
即可进入
『GMT服务』小程序
朋友们也可以直接扫下方二维码进入


朋友们在
『GMT服务』小程序注册
即可享受
蘑菇官方网站下载入口、技术咨询
(系统会根据您的位置为您自动显示您所在区域的GMT销售与技术支持)
蘑菇官方网站下载入口及服务投诉
蘑菇官方网站下载入口注册及保修
蘑菇官方网站下载入口真伪查询
并可在线观看
蘑菇官方网站下载入口安装指导视频
及常见安装问题图文说明

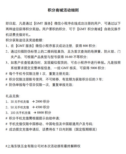
赢得开心 | GMT积分商城

9月15日
『GMT服务』小程序
GMT积分商城
正式上线~
所有购买使用
GMT相关蘑菇官方网站下载入口的用户
首次注册即可获得800积分

更可在每一次有效查询
或成功假货举报后
获得10-5000不等的积分
累计足够积分即可免费兑换
中国移动/中国电信/中国联通
面值30元、50元、100元
的手机充值服务。



后记 | GMT与台风的谜之操作
今年7月台风“烟花”奔袭上海
GMT推出全新
智能门护与通行自动化官网
强行上位~
今天台风“灿都”还没跑远
GMT服务小程序及积分商城
又硬扛上线~
想到这里
小G饶有兴趣地
打开中国气象台风网
搜索下一个台风几号来玩…

创新服务 · 超越期望
沪ICP备91006668号 Copyright @ 上海蘑菇免费视频下载贸易有限公司 All Rights Reserve